信息公开

当前位置: 首页 信息公开 正文

郑州工业应用技术学院2025年度信息公开工作报告

来源: 发布人:发布日期: 2025-11-30 已有人浏览

根据《高等学校信息公开办法》(中华人民共和国教育部令第29号)和《教育部关于公布<高等学校信息公开事项清单>的通知》(教办函〔2014〕23号)有关规定,按照《河南省教育厅办公室关于做好2025年高校信息公开年度报告工作的通知》(教办函〔2025〕642号)的有关要求,为及时、充分反映学校信息公开工作情况,郑州工业应用技术学院信息公开领导小组办公室编制并发布2025年信息公开年度报告。

本年度报告内容包括概述,信息主动公开情况,重点领域信息公开情况,申请公开和不予公开情况,信息公开评议情况,因信息公开工作受到的举报、复议、诉讼的情况,存在的主要问题和改进措施以及信息公开事项清单等。报告中统计数据的时间为2024年9月1日至2025年8月31日。如对本报告有任何疑问,请与郑州工业应用技术学院党政办公室联系,电话0371-85015000。

一、信息公开工作概述

信息公开作为学校全面加强党的建设、深入推进依法治校的核心支撑,是提升治理体系和治理能力现代化的关键抓手,更是健全民主管理与民主监督机制的重要环节。过去一年,学校信息公开工作始终以习近平新时代中国特色社会主义思想为根本遵循,深入贯彻党的二十大和二十届三中、四中全会精神,严格对标上级决策部署与工作要求,持续深化思想认知、压实主体责任、创新公开模式,强化二级教学单位与职能部门的协同联动,着力做好信息发布、政策解读、舆情回应与平台建设等重点工作,稳步提升信息公开的质量与实效。

(一)强化组织领导,构建闭环工作机制

学校始终将信息公开视为规范权力运行、提升工作透明度、凝聚发展合力的重要举措,严格执行《高等学校信息公开办法》要求,进一步压实领导责任,建立起“主要领导统筹抓总、分管领导牵头负责、经办人员具体落实”的三级工作机制,形成层层传导、逐级落实的工作格局。依托师生员工广泛参与的工作体系,严格执行信息公开实施细则与管理规范,构建起层级清晰、内容全面、程序严密、措施有力的制度体系。完善学校信息公开领导小组统筹协调、各学院(部)及职能部门分工落实的工作架构,对信息公开任务清单进行逐项分解,明确责任主体、落实人员与完成时限,确保各项公开工作规范有序、及时准确推进。

(二)完善载体建设,精准落实公开清单

学校坚持“以公开为常态、不公开为例外”原则,不断丰富信息公开渠道与范式,提升公开的便捷性与高效性。以学校门户网站为核心公开平台,严格对照《高等学校信息公开事项清单》优化网站结构、充实公开内容,实时更新教育教学、科研管理、招生就业、人事聘任等重点领域信息,使其成为展示学校改革发展成果、提升社会影响力与知名度的重要窗口。着力构建融媒体公开矩阵,形成以校园网、官方微信、微博、抖音等自有平台为核心,学习强国、今日头条、大象新闻、人民号等第三方平台为延伸,传统媒体、专题会议、制度汇编、公示公告为补充的多元化公开体系。通过推进公开载体的标准化、规范化建设,实现信息发布、政策解读与舆情回应的有机衔接,为依法治校提供有力支撑,切实保障师生员工与社会公众的知情权、参与权和监督权,推动信息公开工作落地见效。

(三)规范管理监督,健全长效督查机制

学校持续强化信息公开全流程管理与监督,完善相关规章制度,对各平台发布内容的真实性、发布途径的合规性、发布范围的适宜性进行严格审核把关。建立信息公开清单动态更新机制,对公开内容更新情况开展常态化督查,确保信息时效性与准确性。健全网络巡查报告制度与责任追究机制,强化对危机事件、突发事件的快速响应与妥善处置能力,为信息公开工作平稳推进筑牢保障。

(四)升级网络平台,夯实数字化支撑

近年来,学校加大信息公开网络平台建设投入,以数字化、信息化、智慧化校园建设为契机,扎实推进“数字郑工”等重点项目建设。全面排查校园网络安全隐患,严格落实网络安全等级保护要求,加强校园网络软硬件设施升级改造,优化办公自动化系统功能,持续完善校院两级网站服务能力,突出信息公开核心功能与动态展示效果。目前,校园官网已成为学校权威信息发布、对外形象展示的核心阵地,为信息公开工作提供了坚实的技术支撑。

二、信息主动公开情况

学校严格贯彻落实《中华人民共和国政府信息公开条例》《高等学校信息公开办法》《高等学校信息公开事项清单》等有关文件要求,坚持以“公开为常态,不公开为例外”原则,积极开展信息公开工作,切实保障广大师生和社会公众知情权、参与权、表达权和监督权。不断加大民主管理、依法治校力度,采用多种形式、多种渠道进行信息公开,力求做到“事前让教职工知晓,事中让教职工参与,事后让教职工监督”,主动公开学校各类信息。

(一)通过校内融媒体发布信息情况

学校已建成了官方微信、微博、抖音、快手、视频号、哔哩哔哩、校报等融媒体矩阵,对党建思想政治、教育教学研究、人才培养提升、师德师风建设、对外合作交流、创新创业实践、学生风采等主题进行广泛和重点宣传。本年度官微发文320余篇,官网发布《我校举行党的二十届三中全会精神宣讲报告会暨党委理论学习中心组(扩大)学习会》《我校师生热议全国两会精神》《我校举办深入贯彻中央八项规定精神学习教育读书班》《河南省水环境与健康工程技术研究中心、河南省天然药物质量控制和生产工艺工程研究中心2025年度学术年会举办》《我校师生集中收听收看纪念中国人民抗日战争暨世界反法西斯战争胜利80周年大会》等教育教学信息。官方微博发布博文950余篇、官方抖音等各类短视频平台发布视频80余部等。

(二)通过外部新闻媒体公开信息情况

本年度,先后通过学习强国、河南日报、大河网、河南教育宣传网等媒体对外宣传报道135篇次,深入聚焦党建思政、教育教学、科研成果、创新创业、学生管理、社会服务等主题。2024年10月15日,河南日报刊发报道《聚焦高质量发展 持续深化内涵建设 郑州工业应用技术学院全面深化改革的探索与实践》,吸引学习强国、河南高教等权威媒体的关注报道。2025年6月26日,河南日报报道《郑州工业应用技术学院:一体推进“四心”育人 提升思政引领力》,吸引网易新闻、学习强国等媒体宣传报道。2025年7月24日,河南省教育厅刊发《郑州工业应用技术学院:探索“六心聚力”新模式 开创心理育人新局面》,吸引网易新闻、学习强国等媒体宣传报道。

(三)通过校报校刊公开信息情况

出版《郑工学苑》16期,刊发《我校举行党的二十届三中全会精神宣讲报告会暨党委理论学习中心组(扩大)学习会》《高雅艺术进校园暨曲艺名家走进我校专场演出》《我校召开深入贯彻中央八项规定精神学习教育警示会》《我校举行校友返校活动畅叙情谊共谋发展》《2024年郑州市社会科学普及周分会场活动在我校举行》《我校召开2025年春季学期“形势与政策”课集体备课会暨马克思主义学院建设现场办公会》《我校在2025年中国民办本科高校高质量发展整体排名位居全国第8、河南第1》等重要活动和重大事件,记录我校师生与时俱进、开拓进取的精神面貌。

三、重点领域信息公开情况

本年度,学校严格贯彻落实《高等学校信息公开办法》《高等学校信息公开事项清单》等文件精神,对照《清单》要求,通过校园官网、微信平台、校园广播、公告专栏、各类QQ群、微信群等媒介,通过召开党政联席会、党委会、校长办公会、中层干部会、各单位工作例会等各种会议,通过校内文件、各类报告等纸质载体,主动公开各类党务校务财务信息。主动公开信息的内容重点围绕:学校事权、财权和用人权的行使,公开涉及师生员工所关注的热点、难点事项,公开与师生员工利益密切相关的事项,公开容易产生不正之风和滋生腐败的事项。

(一)招生考试信息公开情况

在招生工作中,我校严格落实阳光工程。通过媒体广告、网站、微信等多种途径向考生及家长全面宣传我校的办学实力、招生类别、招生计划、历年录取分数等招生信息;通过招生网站及时更新录取结果,公布招生监督电话,考生可及时查看自己的录取情况,有疑问可及时获得解答;通过微信公众号及时向考生公布录取通知书发放情况;随录取通知书向录取考生邮寄报到指南,向新生公布专业收费情况等,设立大屏幕,通过迎新系统实时更新报到率。在学校门户网站及信息公开栏公布招生章程及招生计划、考生个人录取信息查询渠道和办法、招生咨询、考生申诉渠道及招生简章、招生专业目录、招生咨询电话等信息。

(二)财务、资产及收费信息公开情况

1.2024年财务预算及2023年财务决算均由学校组织相关部门进行讨论研究后形成报告给予公开。2023年年度财务报告接受会计师事务所审计,审计报告面向社会公开。科研项目经费使用信息、专项建设经费使用情况及自主创收经费收支情况等信息通过会议通知、OA文件、台账查询等渠道对教师进行公开。学校公开招投标仪器、图书、药品等物资设备采购和重大基建工程,无违规情况发生。

2.修订印发了财务、资产管理规章制度,在网站、宣传栏等公布了经物价局批准的教育收费项目及标准。新生报到期间,学校通过主动公布新生的各项收费项目及标准,以便家长核查监督。同时,通过宣传栏向学生公开收费政策和物价举报电话,接受师生、群众的监督。

3.完善学校资产管理制度建设,优化资产管理流程、不断推动资产信息化系统构建,加强资产的全生命周期跟踪。依据重大支出项目立项管理办法,科学组织资产设备采购和招标事项,同时按照上级管理部门的要求,做好学校资产的标签管理、系统维护和资产清查工作。

(三)人事师资信息公开情况

1.人事任免、人员招聘信息公开。校内中层干部任免通过发布公告、宣传动员、组织报名、资格审查、竞聘演讲、答辩、决议环节,经组织考察和校领导讨论,最终将任免结果在学校办公系统中进行公开公示。在人才招聘工作方面,招聘计划、招聘条件、招聘程序等环节全程上网公示。在校外知名人才招聘网站以及学校自有官方平台上持续推送招聘信息及宣传消息。

2.职务评聘晋升信息公开。严格按照“公平、公正、公开”的原则,按照“公开、展示、考核、评议、监督”的程序和要求开展教师及其他专业技术职务评审聘任工作,做到通知、申报、工作程序、申报材料、评审结果、名单公示等环节全程公开,接受全体教职员工的监督;建立职称评审监督委员会,参与并负责高校职称评审全程监督,负责受理投诉举报,依法依规解决教职工争议事项。

3.建立培训公示制度,每年6月和12月份,各院(部)汇总公示本部门教职工外出培训情况。公示内容包含每批次外出培训的时间、地点、培训内容、参加人员、费用、成果展示或应用等基本情况,意见反馈渠道为教师教学发展中心和二级学院分中心。公示形式为纸质公告或部门网站,公示时间不低于3天。教师教学发展中心和二级学院分中心对收到的各类意见应认真核实、依规处理并及时反馈。

4.同时还公开了员工培训、绩效考核、奖惩制度等多方面的内容,确保每个员工都能在明确的规则和标准下工作,从而提高整个组织的效率和凝聚力。

(四)教学质量信息公开情况

学校严格落实教育教学信息公开制度,通过教学质量报告、学校网站、公众号等多种方式公开教育教学信息。

1.专业设置信息公开。学校通过各个二级学院网站设置专业建设模块,分别分专业介绍各专业简介及建设情况。每年度学校组织申报新专业评审后通过教务处官网专栏发布公示名单,保证新专业申报工作更加科学、规范、保证公正、公平、公开。

2.促进毕业生就业的政策措施和指导服务公开。一、加强组织保障,学校党委切实履行主体责任,建立“党政一把手主抓、校院两级联动、全员协同推进”的就业工作机制。二、优化培养体系,适配社会发展需求,构建“招生-培养-就业”联动机制,依托第三方就业质量年报,将就业率、用人单位评价等核心数据反向赋能人才培养全过程。三、拓宽就业渠道,通过开展“访企拓岗专项行动”、加强校地联动、打造智慧化就业平台等措施为毕业生提供优质岗位。四、构建数智化服务体系,引入AI就业指导系统,通过AI简历创作、AI面试演练、AI简历辅导、AI岗位适应性测评等功能,赋能毕业生就业,提高求职成功率。五、构建双向跟踪调查机制,深化就业反馈成效,通过第三方调查持续追踪毕业生职业发展状况及用人单位对人才培养的反馈评价,将就业数据与用人意见系统纳入专业优化、课程调整和培养方案修订环节,形成“调查—反馈—优化”的闭环管理。

3.毕业生的规模、结构、就业率、就业流向公开。学校2025届毕业生13006人,其中本科生毕业8618人,专科生毕业4388人,截止8月31日统计,实现就业的毕业生10826人,初次就业率为83.24%。

4.高校毕业生就业质量年度报告。为全面系统反映我校毕业生就业工作实际,完善就业状况反馈机制,及时回应社会关切、接受社会监督,建立健全高校毕业生就业工作评价体系,根据《国务院办公厅关于做好2013年全国普通高等学校毕业生就业工作的通知》(国办发〔2013〕35号)要求,我校自2013年起,开始编制发布高校毕业生就业质量年度报告,并在我校校园网发布。

5.艺术教育发展年度报告公开。学校设置有公共艺术教育中心,负责公共艺术教育教学工作和艺术教育发展年度报告撰写工作。2024年,开设了音乐鉴赏、美术鉴赏、书法鉴赏、艺术导论等8门公共艺术教育课程,大力开展通识教育,不断增强学生学习主动性,全面提高学生艺术素养。同时,开展大学生科技文化艺术节、社团巡礼节、高雅艺术进校园等群众性艺术活动,着力培养学生审美情趣和人文素养,全面提高大学生综合素质。

6.本科教学质量报告公开。按照相关文件要求,组织编制了2023-2024学年本科教学质量报告,报告涵盖了本科生数量、教师数量及结构、本科专业设置情况、开设课程情况等各项教学质量信息,并在官网上公开。

(五)学生管理服务信息公开情况

学生管理部门紧紧围绕“立德树人”的根本任务,健全信息公开工作机制,拓宽信息公开渠道,确保信息公开及时、准确,效果较好。根据相关文件要求和学校工作实际,不断明晰工作职责和任务,细化信息公开流程,严格遵循公平公正、实事求是、突出重点、注重实效、方便师生、有利监督的原则,按照“谁主管,谁负责”的原则,及时准确地公开各项信息。2024年度,学校通过官网、学生管理部门网站、郑工学子之家、微信工作交流群等信息公开方式,将学生工作政策和规章制度、办事流程、评优和评奖(助)学金的结果等信息进行公开。

1.学籍管理信息公开。根据国家政策,我校2024年新修订了《普通全日制学生转专业管理办法》,纳入《学生手册》组织专题学习。制定了《新生入学资格审查和录取资格复查工作实施方案》,学籍管理制度及时在网站进行公开。在日常学籍管理过程中做到程序规范,严格按照上级要求进行学籍注册和学籍异动。2024年度,转专业355人,相关流程信息全部公开透明。

2.奖助学金评审信息公开。一是重视管理服务制度公开。新生入学时发放《学生手册》,内含学生奖学金、助学金、助学贷款、勤工俭学的申请与管理规定等制度,并组织专题学习。保持学生工作处(部)网站健康运行,学生处等学生工作相关单位职能处室及各二级学院相应的官方网站、微信平台,及时公开规章制度。二是管理服务程序公开。规范工作程序,及时发布有关学生管理服务相关工作的通知,各类奖助学金在评审流程上,按照自下而上、民主评审的原则,合理确定公示方式与内容,明确各类奖助资金发放标准与方式。三是管理服务咨询渠道公开。开通电话咨询、线上咨询等多种咨询通道,为每名新生寄送资助政策宣传手册,在新生入学前开通资助热线电话,及时对师生以及学生家长咨询的问题进行解答。规范奖助资金管理,加强受助资格审查,公示相关奖助资金投诉受理具体信息,畅通师生诉求通道。设立校长接待日,听取学生意见或建议;继续做好一站式服务学校设立一站式社区接待室和一站式服务大厅,10多个针对学生的服务功能全面运作,为学生提供服务。数字郑工小程序和软件均设有咨询投诉版块。本年度,共评选奖助学金12115人次,发放国家助学贷款共计14250人,办理兵役学费补助及减免752人,评选先进班集体84个,评选先进个人4804人次,相关评选过程信息全部公开。

3.学生奖励处罚、申诉等信息公开。学生奖励处罚办法、学生申诉办法纳入《学生手册》,并在学生管理部门官方网站公示,新生入学时组织专题学习。关于学生违纪处理,下发学生违纪处分意见书,经学院学生工作会讨论,确定处分意见,经学院书记签字盖章,学生本人签字确认后,报送学生管理部门研究,印发《学生违纪处分规定》,并通知有关学生,组织警示会议开展学生教育,学生诉求可通过电话、线上留言板和服务窗口等多种渠道反馈,学生事务联系信箱明细在线上平台公布。

(六)学风建设信息公开情况

根据《教育部关于切实加强和改进高等学校学风建设的实施意见》和河南省教育厅《关于做好全省高等学校学风建设有关工作的通知》精神,学校认真贯彻落实立德树人根本任务,持续强化学风建设,规范学术行为,严格学术研究审查,营造风清气正的良好学术氛围。

1.学风建设信息公开。学校狠抓学风建设,坚持信息公开,一是完善学风建设机制,制定相关管理办法。学校印发《郑州工业应用技术学院学风建设实施方案》(郑工政〔2023〕262号),成立了学风建设工作领导小组,统筹安排和协调全院的学风建设工作,树立正确导向和先进典型,举办学风建设成果展,构建我校学风建设的长效机制。二是构建五级联动学风建设工作体系,在学校学风建设工作领导小组的领导下,各职能部门、院部、班级、教师、学生形成合力,共同推动学风建设各项工作有序进行。三是加大学风建设宣传力度,拓展学风建设宣传渠道。学校召开全校学风建设动员大会,学习《学风建设实施方案》,充分利用网络、电子屏等宣传媒介,开展学风建设宣传动员会,提升学生学习的内在动力,促进“要我学”到“我要学”观念的转变。三是开展专题工作会议,强化学风建设监督管理。学校专门成立了学风建设督查组,每周深入各学院实地走访,督查考核学风建设活动落实情况、学风建设自主开展情况。四是搭建学风建设平台,激发学风建设活力。推动第二课堂与第一课堂紧密结合,举办“杰出校友回母校”“大学愿望清单”展示分享、“晒晒成绩单”、励志讲坛、学术报告、学习经验交流等特色活动,打造反映专业特色和学生特点的学风建设品牌,建立学风建设长效机制,推进学风建设常态化。

2.学术规范制度及学术不端行为查处信息公开。在学术规范方面,一是出台了《郑州工业应用技术学院学术不端行为处理办法》,明确了学术不端行为的种类、调查处理机构、调查处理程序、失信处罚措施、从轻或从重处理的情节、异议或复核程序等,建立了完善的科研诚信案件调查处理工作机制。二是进一步规范和完善科研管理,出台了《郑州工业应用技术学院科学技术保密规定》和《郑州工业应用技术学院关于加强科研育人工作的指导意见》,加强科研诚信意识学习培训,营造良好学术氛围。2025年5月组织科研人员参加由中国高等教育培训中心举办的参加《高等院校与科研院所科研诚信与科技伦理委员会建设全流程指导专题培训班》,2025年8月举办了题为《科研诚信建设及学术不端行为预防与处理》的科研培训讲座,着力加强科研诚信及学风建设,构建学术不端预防机制。同时,加强本科生毕业论文(设计)各环节学术规范和质量检测。三是完善了学校学术治理体系,为充分发挥学术委员会在学风建设方面的作用,在2024年11月调整充实了校学术委员会成员(郑工政〔2024〕219号),支持和保障学术委员会依法履行职责,调查、认定学术不端行为。

(七)学位、学科信息公开情况

1.学位学科信息公开。通过学校教务处官网规章制度专栏发布《郑州工业应用技术学院学士学位授予工作实施细则》文件,以便老师和学生及时下载查阅。每年校学位评定委员会召开后,将学位授予红头文件发至党政办公室,发布至学校官网通知公告专栏,有助于学校树立良好的形象,提升学位的含金量,推动学位授予工作更加科学、规范、保证公正、公平、公开。新增学士学位授予专业经校外专家组审核、学校学位评定委员会审议、学校党委常委会会议研究后,将其结果公示至教务处官网教务公告专栏,接受公众监督,保证工作的公正性和透明度,同时增强学校在师生和社会中的公信力,提升学校的声誉和形象。

2.学术委员会相关制度公开。为进一步规范和加强学校学术委员会建设,完善学校内部治理结构,保障学术委员会在学术事务中充分发挥“教授治学、民主管理”的作用,提高学校教学、科研水平和服务社会能力,依据《中华人民共和国高等教育法》、教育部《高等学校学术委员会规程》(教育部令第35号)等有关规定,结合学校实际,修订《郑州工业应用技术学院学术委员会章程》。郑州工业应用技术学院学术委员会(以下简称学术委员会)是学校的最高学术机构,统筹行使学术事务的决策、审议、评定和咨询等职权。学术委员会致力于促进学术发展和人才培养,在学科建设、学术评价、学术发展和学风建设等事项上发挥重要作用,遵循学术规律,坚持学术自由,发扬学术民主,推动学术创新,维护学术道德,促进学校科学发展。

(八)对外交流与合作信息公开情况

国际交流处按照“时效性、真实性、准确性”建立并维护信息公开网站,内容包含:通知通告、新闻动态、部门工作职责、联系方式、国际合作、出国留学、出国访问、外籍专家、来华留学以及资料下载板块,详细介绍了国际交流处学校对外交流与合作的相关信息。

(九)其他信息公开情况

学校按照“精简、统一、高效”原则,建立郑州工业应用技术学院突发公共事件应急领导小组。制定《突发事件总体应急预案》等多项应急管理预案,最大限度地降低因突发公共事件造成的危害,确保师生员工生命和财产安全,保证正常的教育教学生活秩序,维护学校和社会稳定。

四、申请公开和不予公开情况

学校尚未收到师生要求公开信息的申请,但对一些师生提出的意见,通过公开回复,得到理解和支持。在学校官方微博、微信上,凡学生遇到问题可直接反映,由校领导牵头,对问题进行核实,第一时间进行回应并回复解决情况或处理结果。

对不予公开的信息,学校严格执行规定,以“不得危及国家安全、公共安全、经济安全、社会稳定和学校安全稳定”为原则,严格审核把关公开事项。

五、信息公开评议情况

学校通过各种渠道向社会公众和全校师生员工公开信息,同时通过顺畅的信息反馈途径收集相关诉求,保障了学校师生员工和社会公众对学校的知情权。学校的信息公开工作得到了师生员工和社会各界的好评。

六、本年度因学校信息公开工作受到举报的情况

本年度,学校没有因信息公开工作遭到举报。学校未收到师生和公众信息公开申请,未接到信息公开电话咨询,未发生学校信息公开收费和费用减免的情况。

七、存在的主要问题和改进措施

学校信息公开工作深入有序推进,信息公开服务能力和水平不断提升,但也存在一些问题,主要表现在:一是各单位对信息公开的思想认识和工作进展不平衡,部分单位信息公开工作不够主动。二是部分单位工作人员对于信息公开业务水平仍有待加强。结合工作中的问题,学校的改进措施为:

(一)健全制度体系,压实主体责任

完善相关配套文件,明确“主动公开事项20个工作日内发布、依申请公开15个工作日内答复”的刚性要求。将信息公开工作纳入二级单位年度考核指标,考核结果与评优评先挂钩。在工作布局中,将工作资源向各责任单位倾斜,优化主动公开流程,提高信息发布的及时性、准确性和全面性。

(二)加强对信息公开工作的宣传和培训

开展多种形式的宣传活动,提高社会公众与师生员工对学校信息公开制度的知晓率和参与度。加强信息公开业务学习和培训,内容涵盖政策解读、平台操作、保密审查等,邀请教育主管部门专家、兄弟高校经验丰富的工作人员授课。建立“传帮带”机制,由专职人员指导二级单位信息员开展工作,提升业务能力。

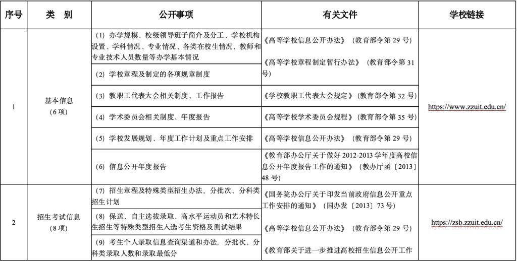
八、清单事项公开情况表(共10大类50条)

郑州工业应用技术学院

2025年11月28日

中国  河南省郑州市新郑市学院路16号   党政办公室电话: 0371-85015000   招生办电话: 0371-85011888   郑州工业应用技术学院版权所有@2015豫ICP备17017410号

豫公网安备 41018402000117号  豫ICP备17017410号